欢迎关注今经网!
内蒙古自治区人民政府公报
京蒙协作 您的位置:首页>>视频>>京蒙协作
“京蒙协作”|下周北京协作医院专家出诊安排
2024-10-07 1273 返回列表

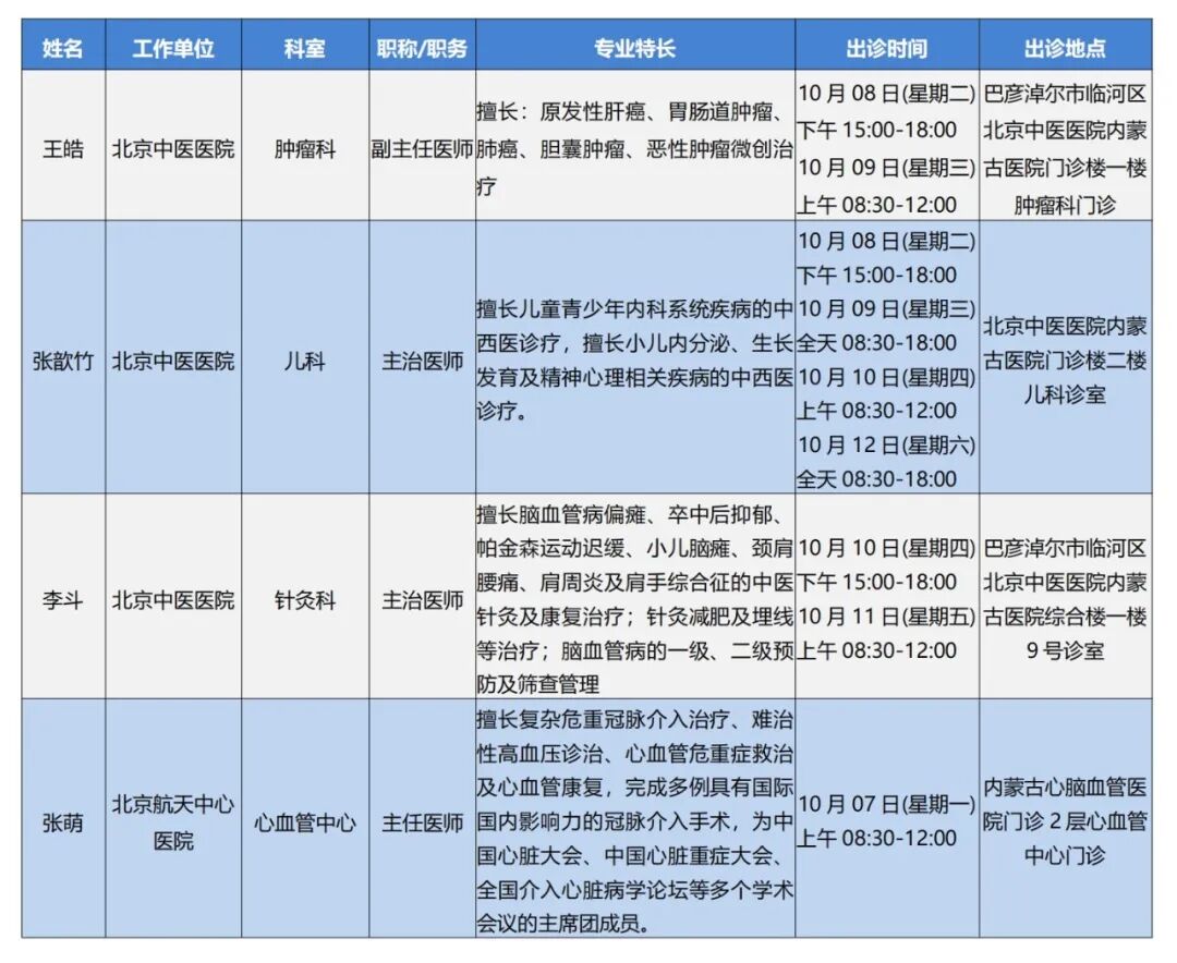
京蒙协作  政协助力。现将下周北京协作医院专家出诊信息予以发布。

图片
图片
图片
图片
图片
图片
图片
图片
图片
图片
图片
图片
图片
备注:专家具体诊疗信息以医院官网发布信息为准。
图片

 专家介绍

图片
图片
图片
图片
图片
图片
图片
图片
图片
图片
图片
图片
图片
图片
图片
图片
图片
图片
图片
图片
图片
图片
图片
图片
图片
图片
图片
图片
图片
图片
图片
图片
图片
图片
图片
图片
图片
图片

图片
图片
图片
图片
图片
图片
图片
图片
图片
图片
图片
图片
图片
图片
图片
图片
图片
图片
来源:草原云

编辑:张莉 初审:王冠静 终审:李中锋
来源:健康内蒙古官微
内蒙古经济学会、内蒙古信息化推进联合会主办    蒙ICP备2022000297号-3        蒙公网安备15010202151632号
Copyright © 2024   《今经网》版权所有
  扫描二维码或长按识别二维码